您当前的位置:
首页
>
政府信息公开
>
法定主动公开内容
>
政府会议
>
图解/回放
首页
>
政府信息公开
>
法定主动公开内容
>
政府会议
>
图解/回放
图解/回放
索引号
3212020031/2025-11251001
主题分类
其他
发布机构
泰州市海陵区人民政府办公室
发文日期
2025-11-25
发文字号
时 效
有效
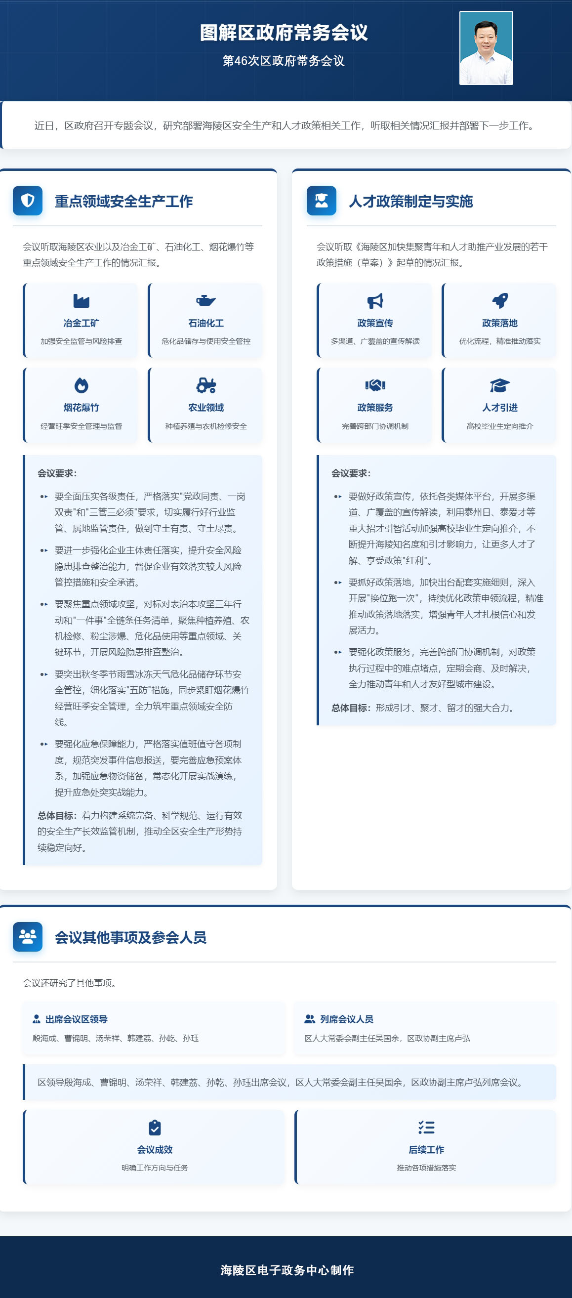
【图解】11月25日区政府第46次常务会议
信息来源:泰州市海陵区人民政府办公室
发布日期:2025-11-25 10:01
浏览次数:
扫一扫在手机打开当前页
分享到
打印此页
关闭窗口
【点击查看文件】
11月25日区政府第46次常务会议召开